Pest Management Science | 生态学院BEE团队揭示茄二十八星瓢虫应对植物化学防御反应的分子机制
茄二十八星瓢虫Henosepilachna vigintioctopunctata属于瓢虫科(Coccinellidae)食植瓢虫族Epilachnini,其幼虫和成虫都取食茄科植物为主,危害茄子、土豆、番茄等经济作物的产量,为重要的农业害虫。茄科植物中普遍存在着甾体糖苷生物碱——α茄碱(alpha-solanine),作为对抗食植昆虫的化学防御反应。长期取食茄科植物的茄二十八星瓢虫已经适应了这种植物毒素,但其中的机制尚不清楚。已知β-葡萄糖苷酶可通过去糖基化作用降解植物糖苷类毒素,因此推测该类基因可能参与二十八星瓢虫的茄碱解毒过程。
本研究以β-葡萄糖苷酶基因HvBgla1为主,揭示了其在食植瓢虫适应植物毒素中的功能。研究团队通过比较转录组分析了取食叶片和口服摄入α茄碱处理,对比于取食糖水处理的差异表达基因,通过交集筛选出了β-葡萄糖苷酶基因HvBgla1,一个在摄入含α茄碱的食物处理下均显著上调表达的基因。分子生物学实验表明,HvBgla1在口服摄入α茄碱处理后的相对表达量有先上升再下降的趋势,面对α茄碱含量不同的食物处理下,该基因表达量变化随α茄碱含量升高而上调(图1)。

图1 茄二十八星瓢虫HvBgla1基因的比较转录组分析和分子生物学实验验证。A-D:瓢虫取食叶片的转录组数据集,A为前肠组织、B为中肠组织、C为后肠组织、D为整头瓢虫。E:瓢虫口服摄入α茄碱的转录组数据集。F为BDE数据集的显著上调表达基因的交集。G为瓢虫口服摄入α茄碱后,HvBgla1基因表达量随时间变化的情况。H为HvBgla1基因随摄入食物的茄碱含量变化的表达情况
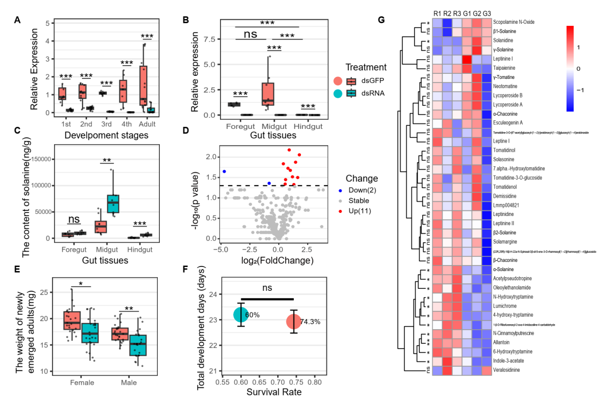
为了进一步验证该基因的生物学功能,本研究设计了RNA干扰实验。结果表明,经过干扰后的瓢虫在中肠和后肠堆积了更多的植物毒素α茄碱,但植物毒素的降解产物茄啶则显著减少,指示了瓢虫降解α茄碱的能力受到了负面影响。对干扰后幼虫的发育情况进行观察发现,幼虫的初羽化成虫体重显著低于未干扰HvBgla1的处理,表明其发育受阻。然而,幼虫的存活率并未受到显著影响,提示了可能存在功能相近的β葡萄糖苷酶基因(图2)。

图2 茄二十八星瓢虫HvBgla1基因的功能验证。A:RNAi显著降低各龄期瓢虫的基因表达水平。B:RNAi显著降低瓢虫不同肠道部分的基因表达水平。C:RNAi导致了茄碱在中肠和后肠累积。D:RNAi导致了瓢虫肠道不同生物碱的变化情况。E:RNAi导致了瓢虫初羽化成虫体重变化。F:RNAi导致幼虫的总发育历期和存活率的变化。G:每种生物碱的变化情况
该研究以“Identification and functional characterization of a beta-glucosidase gene involved in solanine degradation in the ladybird beetle Henosepilachna vigintioctopunctata”为题,发表在国际昆虫学经典期刊Pest Management Science(一区TOP)。生态学院24级博士研究生梁源森为论文第一作者,李浩森副教授和庞虹教授为共同通讯作者。生态学院博士孙艺菲、硕士王应敏、杨坤宇、李浩、博士后Luis Carlos Ramos Aguila参与了该研究。研究得到国家重点研发计划、国家自然科学基金及广东省科学院动物研究所开放基金资助。
论文链接:https://doi.org/10.1002/ps.70499


